Peer Review Process

Peer Review Process

The Journal of Sport Science, Technology and Physical Activities (JSSTPA) follows a rigorous double-blind peer review process to ensure the quality, originality, and scientific integrity of all published manuscripts.

Review Workflow:

  1. Initial Screening – All submissions are first evaluated by the editorial office to check scope, originality, and compliance with the journal guidelines.

  2. Assignment to Reviewers – Manuscripts passing initial screening are sent to at least two independent experts in the relevant field.

  3. Double-Blind Review – Both authors and reviewers remain anonymous throughout the process.

  4. Review Criteria – Reviewers assess manuscripts based on:

    • Scientific rigor and methodology

    • Originality and contribution to the field

    • Clarity of presentation and structure

    • Ethical compliance

  5. Editorial Decision – The Editor-in-Chief makes a decision based on reviewers’ recommendations: accept, minor revision, major revision, or reject.

  6. Revision and Resubmission – Authors may revise their manuscript and resubmit for further evaluation.

Average Review Time: Approximately 6–8 weeks from submission to first decision.
Acceptance Rate: Currently around 30–35%, reflecting selective editorial standards.

This process ensures that JSSTPA maintains high-quality, credible, and impactful publications in sport sciences, physical activity, and related interdisciplinary research

 

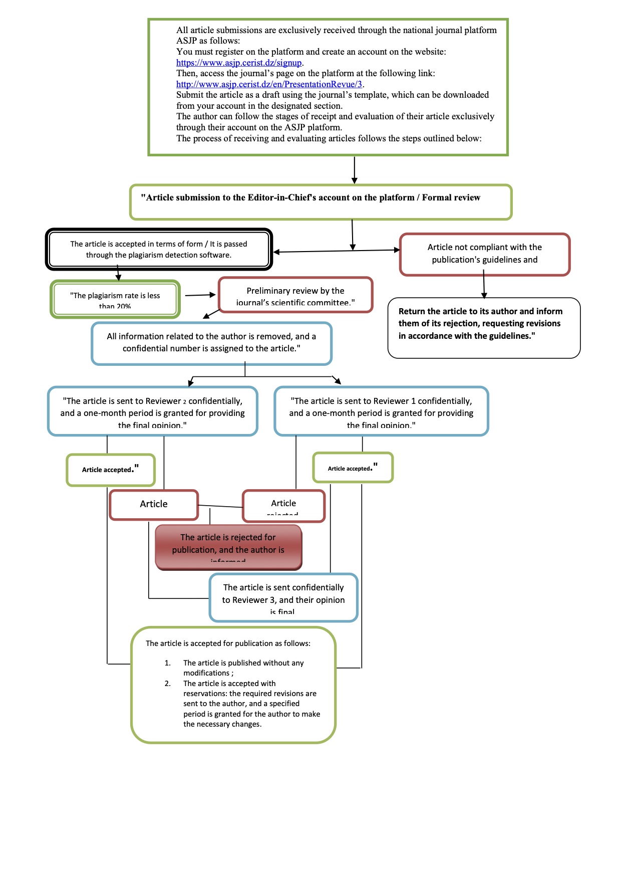
Peer Review Process : https://www.asjp.cerist.dz/en/submission/3

The Journal of sport science technology and physical activities follows a double-blind peer review system, ensuring that the identities of authors are concealed from reviewers and vice versa throughout the entire evaluation process. This procedure guarantees impartiality, transparency, and scientific rigor in the assessment of submitted manuscripts.

The review and editorial accreditation process is managed through the Algerian Scientific Journal Platform (ASJP), an official electronic publishing system for Algerian scientific journals.
The platform is developed and maintained by the Research Centre on Scientific and Technical Information (CERIST), a public scientific and technological institution operating under the supervision of the Ministry of Higher Education and Scientific Research of Algeria.

Link: https://asjp.cerist.dz/en/PresentationRevue/3